Skip to main content

Event Trigger

The Event Trigger Service Perform two basic operations:

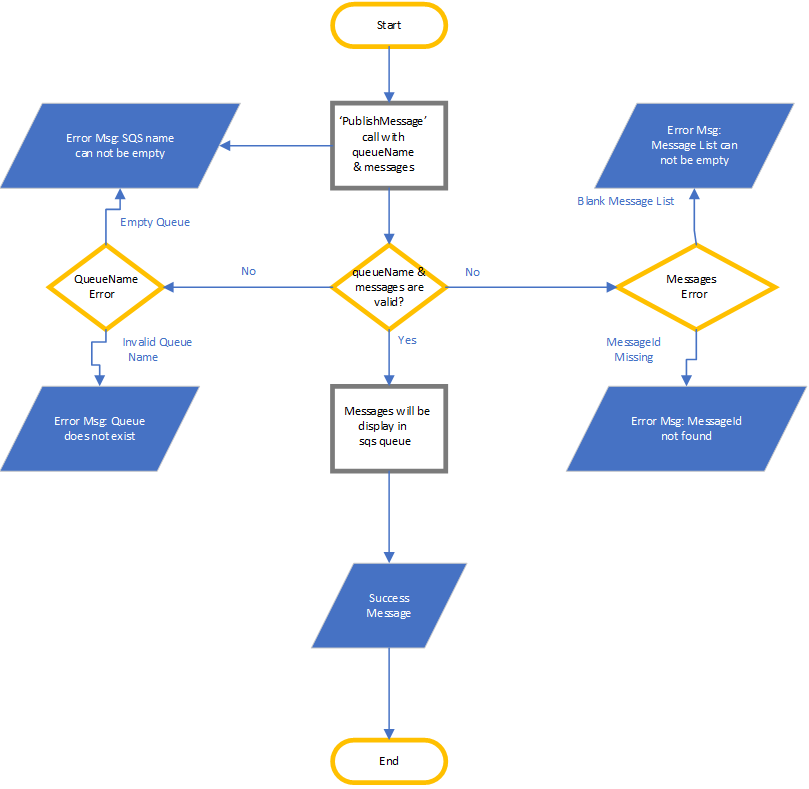
  1. Publish message(s) in SQS
  • Fields ‘queuename’ and ‘messages’ will be the part of request and both fields are mandatory.
  • Field ‘messages’ can have single message or multiple messages.
  • If field ‘messages’ have multiple messages, then ‘messageId’ should be associated with each message.
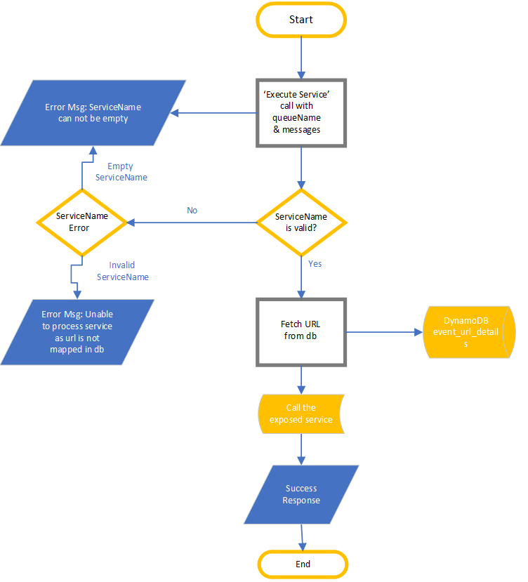
  1. Execute Service: Any service should be called from this service.
  • ‘serviceName’ should be part of request and a mandatory field.
  • If calling endpoint want some input, then this will also part of request body.
  • If calling endpoint don’t want some input, then send blank json ({}) into request body.
  • If response will not receive in waiting time(configurable), then return success message and not wait for response.

Purpose

The purpose of ‘Execute Service’ is:

  • If issue comes in any connected service, then we can directly call that service
  • If in file consumption few records show error, then hit the service by manually updating these records only.
  • In the testing, any endpoint can be called directly from this service.

Business Flow

Execute Service Flow

flow

Publish Message Flow

flow